民政部指定首批13家慈善组织互联网募捐信息平台
2016-09-01 11:31:13
来源:中国新闻网

资料图。周毅 摄
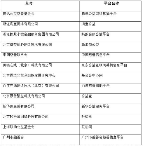
中新网9月1日电 据民政部网站消息,经专家委员会评审,并经社会公示,民政部指定腾讯公益网络募捐平台、淘宝公益、新浪微公益等13家平台为首批慈善组织互联网募捐信息平台。

民政部表示,以上平台应当严格按照《中华人民共和国慈善法》的规定,认真执行《慈善组织公开募捐管理办法》《民政部工业和信息化部国家新闻出版广电总局国家互联网信息办公室关于印发<公开募捐平台服务管理办法>的通知》及相关互联网管理制度,为取得公开募捐资格的慈善组织提供公平、公正的信息服务。
各平台要切实做好改造升级工作,在显著位置作出相应公开承诺,并自觉接受后续动态管理、行业自律和社会监督,保障和维护互联网募捐平台健康有序发展。
民政部将根据慈善募捐服务供需状况及社会各界反响,视情适时启动后续批次的平台遴选与指定工作。
编辑: 李涛